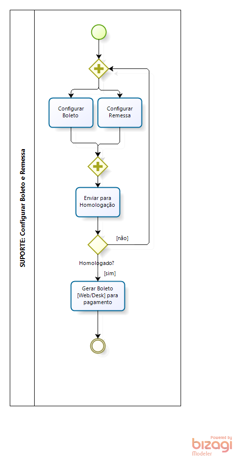
Descrição
Homologar a forma de cobrança.
Executantes
Passos
1) Configurar boleto para homologação.
Entrada
1) Questionário de Parametrização
2) Layout de Boleto e Layout de Cobrança.
Documentos
- Baixar 1: TES01 - Questionario Parametrizacao.doc
Descrição
Iniciar o processo de homologação entre provedor/banco.
Executantes
Passos
1) Enviar os boletos de teste para o provedor iniciar o processo de homologação.
Descrição
Novo boleto é gerado para realizar teste de homologação, provedor efetua o pagamento dos boletos gerados via web e desk.
Executantes
Passos
1) Gerar um boleto via desk outro via web para o provedor fazer pagamento.
Saída
1) Cópia de Layout para o repositório base.