Descrição
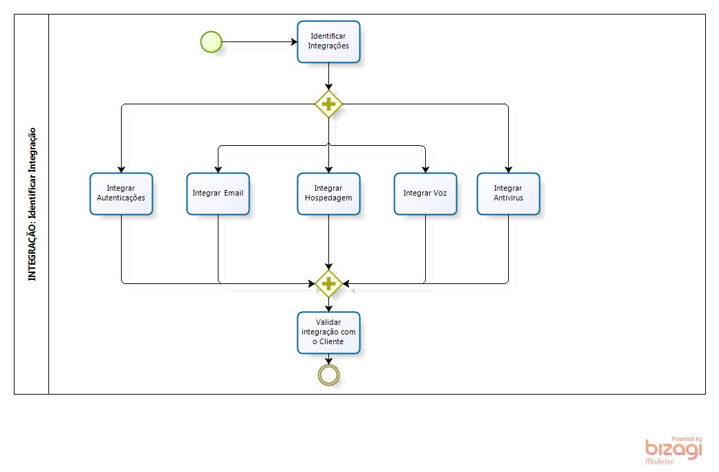
Identificar e verificar a viabilidade da integração de todos os serviços e recursos que o provedor oferece a seus clientes.
Executantes
Passos
1) Entrar em contato com o cliente
2) Definir junto ao provedor, todos os recursos e serviços que serão integrados
Descrição
Integrar o ISP-Integrator com o sistema de autenticação definido no processo anterior (Identificar Integrações).
Executantes
Passos
1) Obter do cliente todas as informações necessárias para a integração de autenticação.
2) Implementar, testar, acompanhar o teste do cliente e finalizar.
Documentos
Descrição
Integrar o ISP-Integrator com um servidor de email de acordo com o processo anterior (Identificar Integrações).
Executantes
Passos
1) Obter do cliente todas as informações necessárias para a integração de email.
2) Implementar, testar, acompanhar o teste do cliente e finalizar.
Descrição
Integrar o ISP-Integrator com um servidor de hospedagem.
Executantes
Passos
1) Obter do cliente todas as informações necessárias para a integração de hospedagem. Se for um cliente da ISP-TI, ela nos informa os dados de integração.
2) Implementar, testar, acompanhar o teste do cliente e finalizar.
Descrição
Integrar o ISP-Integrator com o servidor VOIP.
Executantes
Passos
1) Inicialmente estamos realizando essa integração apenas com o sistema VSC da VoipGroup. Para sistemas diferentes (não VSC), a integração ocorre apenas na captura do extrato de ligação para que o provedor possa faturar os clientes pós-pagos.
2) Obter do cliente todas as informações necessárias para a integração de voz.
3) Implementar, testar, acompanhar o teste do cliente e finalizar.
Descrição
Integrar o ISP-Integrator com um sistema de antivirus.
Executantes
Passos
1) Inicialmente estamos realizando essa integração apenas com o sistema da Trend Micro. Sistemas diferentes, serão analisados para possível integração.
2) Obter do cliente todas as informações necessárias para a integração de antivirus.
3) Implementar, testar, acompanhar o teste do cliente e finalizar.
Descrição
Realizar testes de cadastro, alteração, exclusão, etc. dos ítens de cada recurso integrado, utilizando o ISP-Integrator. Essa validação só é possível quando a integração é finalizada e o sistema está liberado para o cliente. Caso a integração não esteja finalizada e o cliente não tenha acesso ao sistema, essa validação pode ser feita posteriormente por qualquer outro departamento.
Executantes
Passos
1) Entrar em contato com o cliente, solicitar para ele cadastrar, apagar, alterar, etc. ítens do recurso integrado.
2) Solicitar para o cliente consultar no servidor integrado, se a informação está de acordo com o esperado.
3) Finalizar a validação.