• Visite bizagi.com

Processo de Implantação

  • Mosaico
  • Capa

Processar os Diagramas

Processo Geral

Atender Cliente

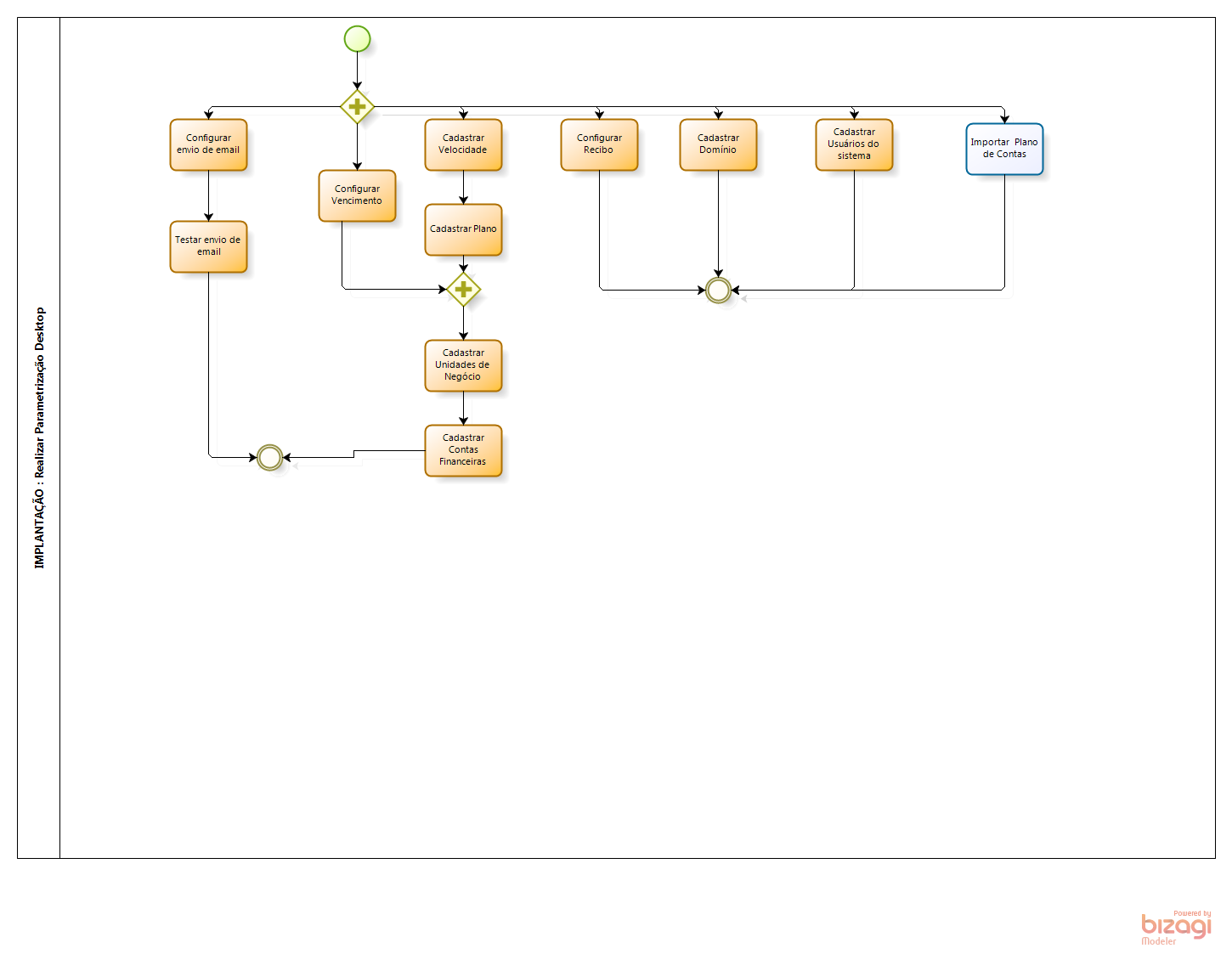
Realizar Parametrização Desk

Personalizar Central

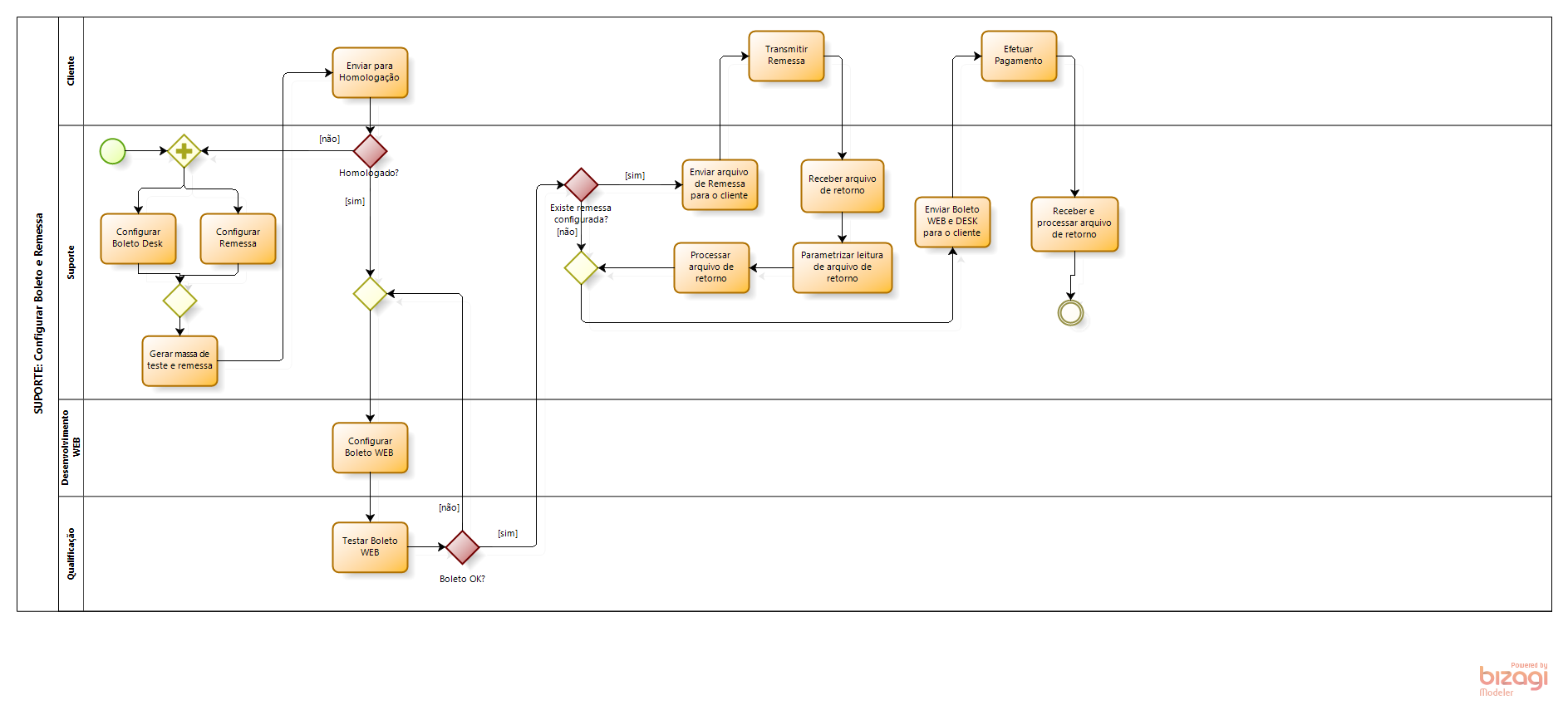
Homologação de Cobrança

Hospedagem

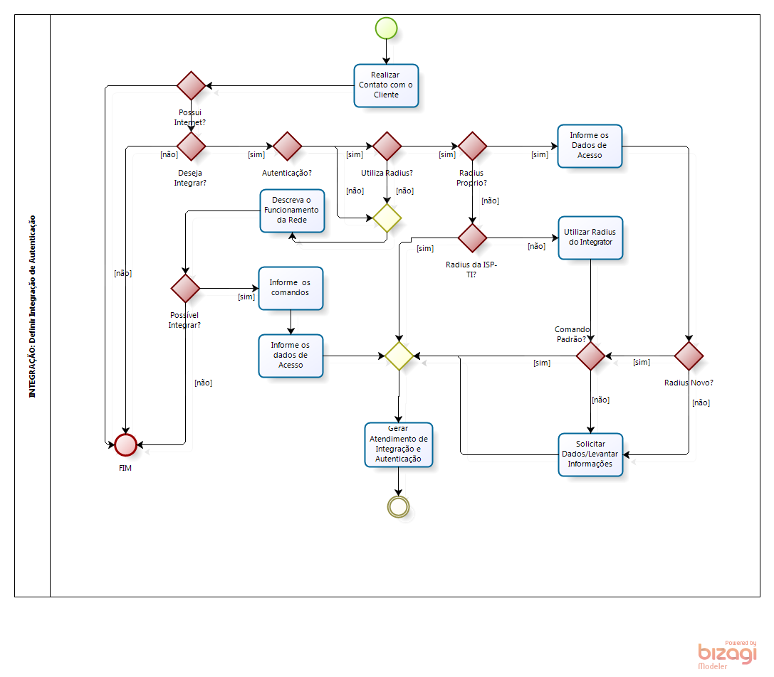
Definir Integração de Autenticação

Identificar Integrações

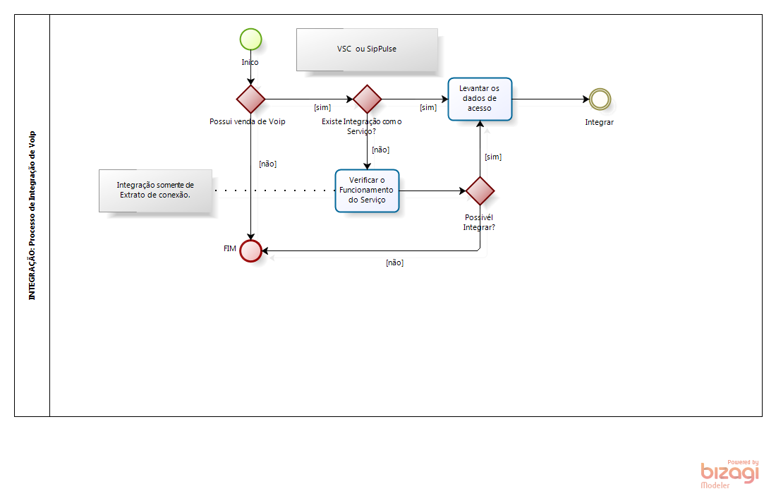
Voip

Instalação do Sistema Base

Testar Integrator Web

Email

Antivirus

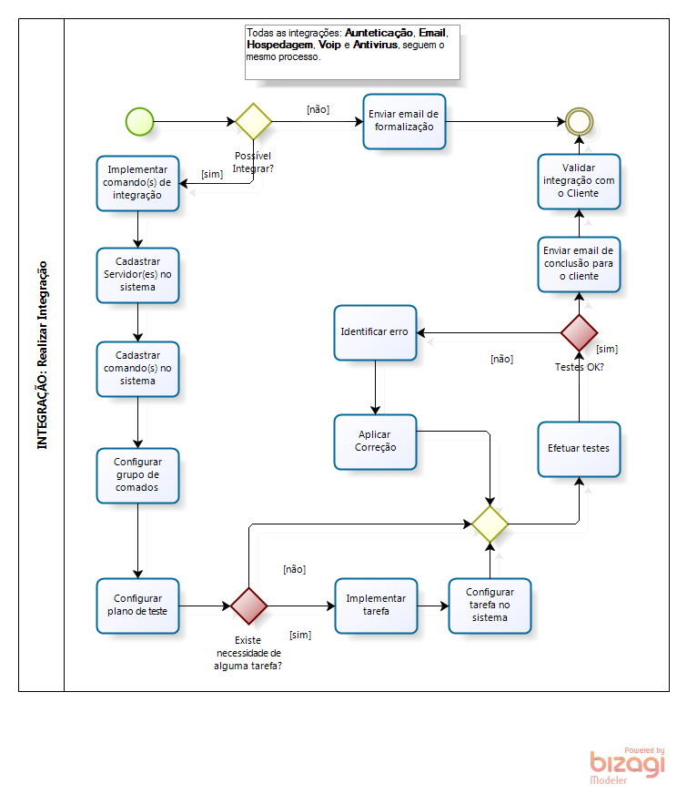
Realizar Integração

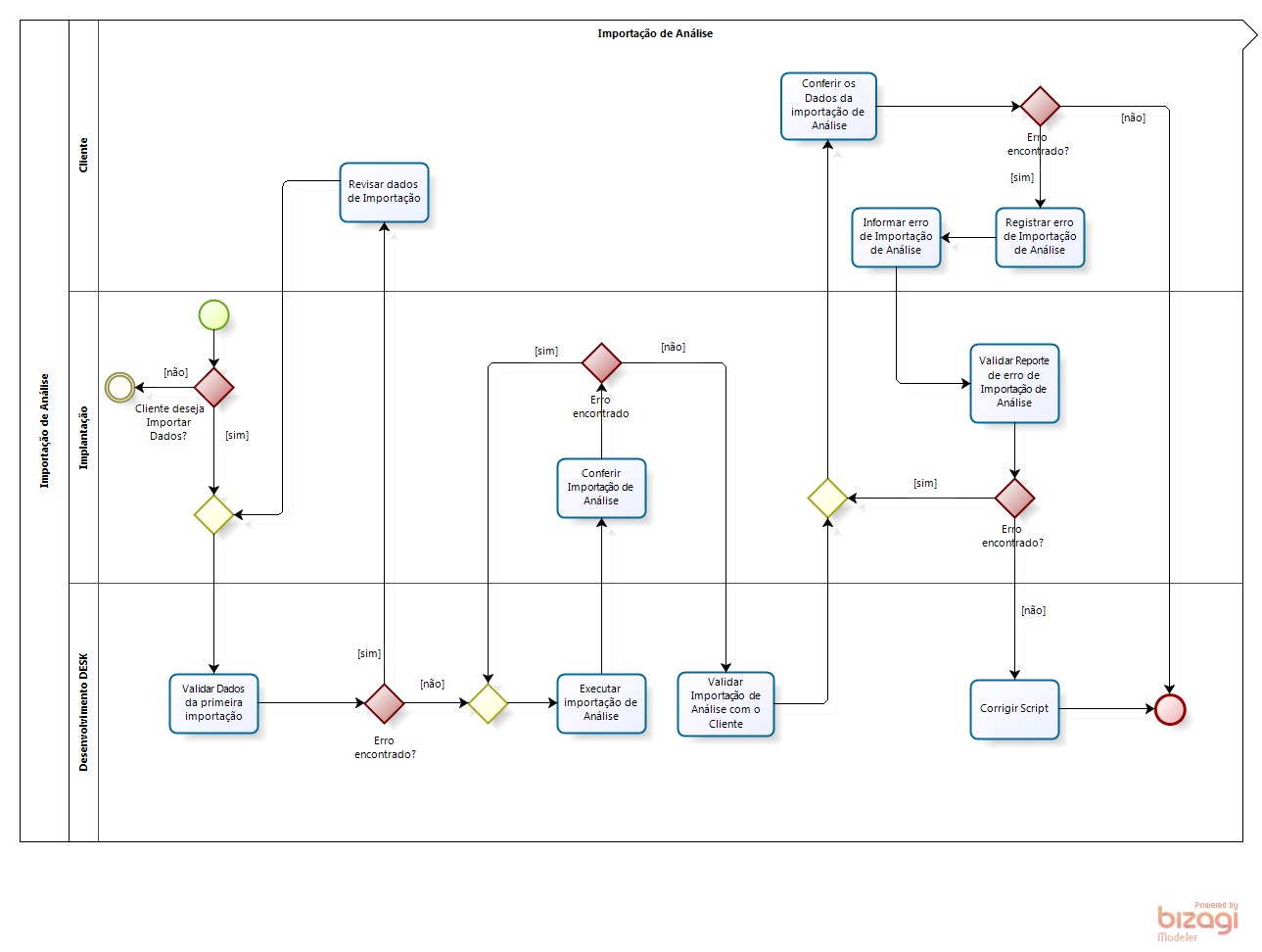
Importação de Análise

Configurar Termo de Adesão

Instalar S.O.

Importação Final

Validar Questionário de Implantação e Documentos enviados